2020年,一场突如其来的新冠肺炎疫情打乱了全国人民的生活秩序,我校也不例外。疫情开始以后,按照国家有关疫情防控要求,为了防止疫情进一步扩散、蔓延,公共服务全面关停,友谊校区大学生浴室1月25日(正月初一)关门停业。寒假期间,部分学生留守学校,这部分留守学生的正常洗浴受到严重影响。2月1日,按照学生处要求,动力服务中心开始定时定点为留守学生专门开放浴室服务。每次开放之前,全面做好环境卫生保洁以及浴室消毒杀菌工作,严格核对洗浴学生名单,坚决禁止其他无关人员进入大学生浴室洗浴。附中高三学生复课以后,按照学校疫情防控办公室要求,动力服务中心配合完成附中学生的洗浴服务。
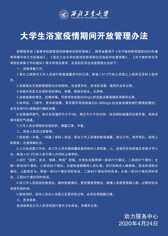
首批学生返校之前,按照学校和后勤产业集团的要求,动力服务中心专门制定了《大学生浴室疫情期间开放管理办法》,办法按照教育部《高等学校新型冠状病毒肺炎防控指南》、陕西省教育厅《关于做好陕西高校2020年春季学期开学工作的通知》、《西北工业大学校园突发新冠肺炎应急医学处置预案》、《关于做好学生开学返校准备工作的通知》等文件有关要求制定,对所有工作人员进行培训,确保学生返校以后洗浴工作顺利,坚决避免因洗浴环节疏漏而造成学校整体防疫工作出现任何闪失。
学生返校以后,动力服务中心实行“定时、定点、错峰、限流”措施。大学生浴室男部一层设27个澡位、二层设97个澡位;女部一层设38个澡位、三层设62个澡位。为避免疫情期间人员扎堆,实行控制总人数措施,适当关闭部分澡位。人数限定为:男部一层24个澡位同时洗浴、二层85个澡位同时洗浴;女部一层35个澡位同时洗浴、三层55个澡位同时洗浴。设工作人员流动巡查岗位,随时检查澡位、更衣凳使用情况,根据人员密度限制人数。必要时延长浴室开放时间。除洗浴时,洗浴人员出入浴室以及更衣柜过程,必须全程佩戴口罩。


浴室每次开放前,工作人员提前30分钟到岗,完成更衣区、洗浴区清扫、消毒、通风作业。完成吹风机、门把手、更衣柜锁鼻、更衣凳等消毒。工作人员全程佩戴口罩、手套。
2020年5月11日下午16时左右,友谊校区地热供水主管道出现爆管故障,热水水压降低,影响学生洗浴。动力服务中心立即安排工作人员排查漏水点并调整关闭其他供水阀门,优先保证返校学生洗浴。
经过排查,故障点位于学生公寓4号楼西侧。动力中心立即安排对漏水点周围进行遮挡并连夜组织开挖抢修。5月13日上午完成了爆管抢修工作,学生洗浴恢复正常。



疫情尚未结束,防控不能放松。动力服务中心将按照学校“五个以”的办学理念,全力做好学生洗浴保障工作。